Депортация – одна из самых серьезных проблем, с которыми могут столкнуться иностранцы в Германии. Она может применяться только в случаях, прямо предусмотренных законом, и является крайней мерой, когда иностранный гражданин утрачивает право на пребывание. По официальным данным, количество принудительных высылок постоянно растет, и составляет на данный момент несколько десятков тысяч человек в год (по сведениям на 2025 год – более 21 тысячи человек).
Что является депортацией из Германии? Кого и за что могут выслать, а когда это недопустимо? Каковы последствия депортации? Эти и другие вопросы подобно разобраны в материале далее.
Содержание
Что такое депортация?
В немецком миграционном праве необходимо различать два ключевых понятия:
- Высылка (Ausweisung). Высылка представляет собой административное решение властей о прекращении права на проживание. Такое решение выносится, когда иностранец совершает действия, несовместимые с пребыванием в стране.
- Депортация (Abschiebung). Депортация является принудительным исполнением решения о высылке, если лицо не покинуло страну добровольно.
Процедура высылки применяется только после того, как иностранец не воспользовался возможностью добровольно покинуть страну в установленный срок. Для лиц, получивших отказ в предоставлении убежища, срок для добровольного выезда составляет 30 дней, а в случае очевидно необоснованных ходатайств — одну неделю.
Новые правила ЕС с 12 июня 2026 года
С 12 июня 2026 года вступают в силу общеевропейские изменения миграционного законодательства, которые затрагивают и Германию.
- Депортация в третьи страны без личных связей.Ранее для высылки соискателя убежища в другую страну требовалось наличие «тесной связи» (родственники, длительное проживание). Теперь достаточно соглашения между Германией и третьей страной — даже если у человека нет с ней никаких контактов.
- Единый список безопасных стран происхождения.ЕС утвердил перечень стран, чьи граждане считаются защищенными на родине: Бангладеш, Египет, Индия, Колумбия, Косово, Марокко, Тунис. Страны-кандидаты в ЕС (Сербия, Албания, Черногория, Турция) также признаются безопасными, если там нет вооруженного конфликта или санкций ЕС.
Для граждан этих стран заявления об убежище рассматриваются в ускоренном порядке. Бремя доказывания наличия преследования ложится на самого заявителя.
Кого и за что могут депортировать из Германии?
Закон о пребывании (AufenthG) устанавливает перечень оснований, по которым иностранный гражданин может быть депортирован из Германии. Эти основания можно разделить на три основные категории: миграционные нарушения, уголовные преступления и угроза национальной безопасности.
Нарушения миграционного законодательства
Наиболее распространенной причиной депортации является утрата законных оснований для пребывания. К этой категории относятся:
- истечение срока безвизового пребывания, периода действия визы или вида на жительство при отсутствии продления;
- окончательный отказ в предоставлении убежища после прохождения всех судебных инстанций;
- въезд в Германию без необходимой визы или с использованием поддельных документов;
- предоставление ложных сведений в миграционные органы (о личности, семейном положении или адресе регистрации);
- нелегальная трудовая деятельность без соответствующего разрешения;
- отсутствие средств к существованию в сочетании с игнорированием требований ведомств.
Данные нарушения фиксируются миграционными службами и федеральной полицией. При выявлении иностранец получает уведомление об обязанности покинуть страну с предоставлением срока для добровольного выезда.
Совершение уголовных преступлений
Высылка и последующая депортация применяются к иностранцам, совершившим преступления, представляющие угрозу для общественной безопасности. Основания для этого регулируются §53-§55 AufenthG, где учитывается как тяжесть преступления, так и личные обстоятельства иностранца (срок проживания, семейные связи, степень интеграции).
При этом закон не требует обязательного наличия приговора суда, если существует реальная опасность повторных правонарушений. Основаниями для депортации служат:
- умышленные преступления против жизни и здоровья (убийство, тяжкие телесные повреждения);
- преступления против собственности, совершенные неоднократно или с применением насилия;
- незаконный оборот наркотических средств в значительных размерах;
- сексуальные преступления, включая насильственные действия и преступления против детей;
- участие в деятельности преступных группировок или организованной преступности.
При оценке тяжести совершенного преступления учитываются также обстоятельства его совершения, наличие рецидивов и степень общественной опасности. Решение о высылке принимается после взвешивания интересов безопасности государства и права иностранца на уважение частной и семейной жизни.
Угроза национальной безопасности
Особую категорию составляют случаи, предусмотренные §58a AufenthG. Эта норма позволяет федеральным землям депортировать иностранца без предварительного выдворения при наличии конкретной угрозы для безопасности Германии. Мера применяется к лицам, признанным опасными элементами (Gefährder), даже если они имеют действующий вид на жительство или статус беженца, который аннулируется в таких случаях.
По состоянию на 2025 год из-за угрозы национальной безопасности было депортировано:
- Религиозная идеология (включая исламизм): 458 человек.
- Правый экстремизм: 71 человек.
- Левая идеология: 6 человек.
- Иностранная экстремистская идеология (например, PKK): 24 человека.
Мера применяется на основе оценки риска совершения политически мотивированных преступлений. То есть каждый случай индивидуален.
Подведем краткие итоги по причинам депортации:
| Категория оснований | Конкретные причины депортации |
|---|---|
| Нарушения миграционного законодательства | Истечение срока действия ВНЖ или визы, окончательный отказ в убежище, въезд без визы, предоставление поддельных документов, нелегальная работа, отсутствие средств к существованию |
| Уголовные преступления | Умышленные преступления против жизни и здоровья, насильственные преступления против собственности, наркоторговля, сексуальные преступления (деликты), участие в организованной преступности |
| Угроза национальной безопасности | Террористическая деятельность, признание лица опасным элементом (Gefährder), экстремизм, поддержка иностранных экстремистских идеологий, создание реальной угрозы для общественного порядка |
Статистика депортаций за 2025 год показывает, что наиболее часто высылка производилась в Турцию (2118 человек) и Грузию (1581 человек). При этом наблюдается тенденция к увеличению количества депортаций: с января по ноябрь 2025 года было депортировано на 16% больше людей, чем за аналогичный период предыдущего года.
Кого нельзя депортировать по §60 AufenthG?
Параграф 60 Закона о пребывании устанавливает абсолютные и относительные запреты на депортацию иностранцев. Эти положения основаны на международных обязательствах Германии и защите фундаментальных прав человека. В отличие от временной отсрочки депортации (Duldung), запрет по §60 AufenthG признается Федеральным ведомством по миграции и беженцам (BAMF) в рамках процедуры предоставления убежища и ведет к выдаче вида на жительство на срок не менее одного года.
По гуманитарным причинам
В соответствии с Abs.5 §60 AufenthG, иностранец не может быть депортирован, если это противоречит Конвенции о защите прав человека и основных свобод. Запрет на высылку применяется в случаях, когда депортация создает реальный риск нарушения фундаментальных прав, включая запрет на пытки, бесчеловечное или унижающее достоинство обращение согласно статье 3 Европейской конвенции по правам человека.
Гуманитарный запрет на депортацию применяется в ситуациях крайнего гуманитарного кризиса, когда в стране происхождения отсутствуют базовые условия для выживания — еда, жилье, минимальная медицинская помощь. При этом недостаточный уровень жизни сам по себе не является основанием, требуется доказать наличие исключительных обстоятельств, угрожающих человеческому достоинству.
По причине политического преследования
Abs.1 §60 AufenthG реализует положения Женевской конвенции о статусе беженцев. Запрет на депортацию действует, если в принимающем государстве жизни или свободе иностранца угрожает опасность из-за его расы, вероисповедания, гражданства, принадлежности к определенной социальной группе или из-за политических убеждений.
В случае неизбежной смертной казни
Согласно Abs.3 §60 AufenthG, иностранец не подлежит депортации в государство, которое разыскивает его за совершение преступления, если существует реальная угроза применения или исполнения смертного приговора. В таких случаях применяются положения о выдаче преступников, и депортация исключается независимо от тяжести совершенного деяния.
По состоянию здоровья
Abs.7 §60 AufenthG устанавливает строгие критерии для запрета депортации по медицинским основаниям. Запрет на высылку применяется только при наличии существенной опасности для жизни или здоровья иностранца. Медицинские основания признаются лишь в случае смертельных или тяжелых заболеваний, которые могут значительно ухудшиться вследствие депортации.
Для признания медицинского запрета на депортацию необходимо представить квалифицированное медицинское заключение.
Запрет на депортацию для семей с детьми
Федеральный административный суд Германии в решении от 22 мая 2025 года (1 C 4.24) подтвердил, что наличие семьи с малолетними детьми само по себе не создает запрета на депортацию по §60 AufenthG. Семейные обстоятельства учитываются при оценке пропорциональности высылки, но не являются основанием для запрета на депортацию, если в стране происхождения не существует дополнительных рисков.
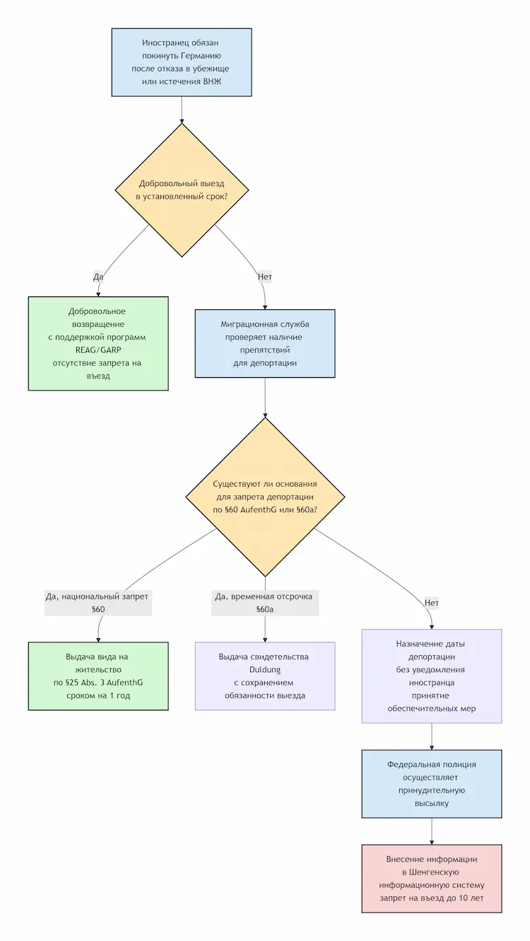
Процесс депортации иностранца из Германии
Процедура депортации представляет собой многоступенчатый процесс с участием различных государственных органов.
Решение о депортации принимается миграционными властями, которые проверяют наличие юридических препятствий для высылки. В Баварии, например, создано специальное ведомство по вопросам убежища и возвращения (Landesamt für Asyl und Rückführungen), координирующее депортации по всей федеральной земле.
Срок для добровольного выезда составляет 30 дней при обычном отказе в убежище и одну неделю при очевидно необоснованных ходатайствах или при возвращении в безопасное третье государство. При отсутствии препятствий назначается дата депортации, о которой сам иностранец не уведомляется.
Схематически процедура выглядит так:
Что касается самого процесса депортации, то в назначенный день, чаще всего рано утром, в дверь квартиры без предварительного уведомления стучат сотрудники Федеральной полиции. Они имеют право взломать дверь, если иностранец отказывается открывать. Далее следует принудительное сопровождение — иностранца могут взять под руки, при необходимости применить наручники и доставить в полицейский автомобиль.
Депортируемого везут в аэропорт и сажают на рейс до страны происхождения под конвоем до момента передачи пограничным властям принимающей стороны. Если иностранец оказывает активное сопротивление, применяются средства принуждения, а в исключительных случаях рейс может быть отложен, что ведет к помещению лица в центр временного содержания до следующей попытки высылки.
Запрет на въезд в Германию и другие последствия
Депортация влечет за собой установление запрета на въезд и пребывание на всей территории Германии и Шенгенской зоны. Согласно §11 AufenthG, в отношении иностранца, подвергшегося высылке или депортации, компетентный орган обязан установить запрет на повторный въезд в страну. Информация о высылке вносится как в национальные базы данных (INPOL, АЦР), так и в Шенгенскую информационную систему (SIS), что обеспечивает отслеживание перемещений лица через границы всех государств-членов ЕС.
Срок действия запрета зависит от конкретных обстоятельств дела и устанавливается по усмотрению ведомства:
- до пяти лет — стандартный срок для большинства случаев депортации;
- до десяти лет — при наличии серьезной угрозы общественной безопасности или совершении тяжкого уголовного преступления;
- двадцать лет или бессрочно — в случае особо тяжких преступлений (террористическая деятельность, преступления против человечности).
Срок действия запрета начинает исчисляться с момента фактического выезда иностранца из Германии.
Что такое статус Duldung в Германии?
Важно понимать, что Duldung не отменяет обязанность покинуть страну, а лишь временно приостанавливает ее принудительное исполнение. Лицо со статусом Duldung по-прежнему обязано выехать, как только препятствия к депортации отпадут.
Основаниями для предоставления Duldung являются:
- отсутствие документов, удостоверяющих личность, при условии, что иностранец предпринимает все возможное для их получения;
- медицинские причины, препятствующие транспортировке (например, заболевание, делающее перелет невозможным);
- беременность или наличие малолетних детей;
- невозможность выезда по не зависящим от иностранца причинам (отсутствие авиасообщения, отказ страны происхождения в приеме своих граждан);
- досрочное прекращение получения образования при наличии особых обстоятельств;
- срочные гуманитарные или личные причины, требующие временного дальнейшего пребывания иностранца на территории Германии.
Duldung выдается на ограниченный срок. Если миграционная служба предполагает, что высылка станет возможна в ближайшее время, дулдунг может быть выдана на один месяц. Если препятствие носит более длительный характер, срок может составлять до шести месяцев с возможностью последующего продления.
С 2025 года законодательство предусматривает также специальные виды Duldung:
- учебная толерантность (Ausbildungsduldung) для лиц, проходящих квалифицированное профессиональное обучение;
- трудовая толерантность (Beschäftigungsduldung) для лиц, проработавших не менее 12 месяцев и выполнивших требования по идентификации личности.
Однако на практике эти возможности используются редко. На момент публикации данного материала лишь 2,3% всех обладателей Duldung имели учебную или трудовую толерантность.
Какие права есть у держателя Duldung?
Обладатели временной отсрочки депортации имеют ограниченные права по сравнению с лицами, имеющими вид на жительство. Duldung не является легальным статусом проживания, а лишь временно приостанавливает принудительное исполнение обязанности покинуть страну.
Трудовая деятельность
Доступ к трудовой деятельности регулируется Abs.5b §60a AufenthG и возможен только при наличии специального разрешения миграционной службы. Разрешение на работу выдается при соблюдении следующих условий:
- наличие действующего свидетельства Duldung;
- проживание в Германии не менее трех месяцев;
- наличие конкретного работодателя, заполнившего формуляр «Erklärung über das Beschäftigungsverhältnis»;
- условия труда и оплата должны соответствовать условиям труда немецких работников.
Для лиц, обязанных проживать в центре приема беженцев (Anker-Einrichtung), доступ к рынку труда открывается только после шести месяцев пребывания.
При этом есть ряд случаев, когда трудоустройство запрещено:
- иностранец въехал в Германию для получения пособий по закону о пособиях для лиц, ищущих убежища;
- высылка не может быть осуществлена по причинам, за которые отвечает сам иностранец (недостаточное содействие в получении паспорта, обман о личности или гражданстве);
- Duldung выдана с пометкой «Duldung für Personen mit ungeklärter Identität» (для лиц с невыясненной идентичностью);
- иностранец происходит из так называемой «безопасной страны происхождения» (член ЕС, Албания, Босния и Герцеговина, Гана, Косово, Северная Македония, Черногория, Сенегал, Сербия) и подал заявление об убежище после 31 августа 2015 года, которое было отклонено или отозвано.
Самозанятость для лиц со статусом Duldung законодательно не запрещена, но на практике получить разрешение на нее крайне сложно. Требуется согласие миграционной службы и Федерального агентства по труду, а также доказательства, что деятельность не приведет к зависимости от социальных выплат.
Профессиональное обучение
Для прохождения производственного профессионального обучения (дуальной системы) требуется разрешение на осуществление обучения (Erlaubnis zur Ausübung einer betrieblichen Berufsausbildung), которое запрашивается индивидуально для конкретного места обучения. Чисто школьное профессиональное обучение не требует разрешения.
При успешном завершении квалифицированного профессионального обучения у держателей учебной Duldung (Ausbildungsduldung) возникает право на получение вида на жительство для осуществления соответствующей полученной квалификации работы сроком на два года.
Социальные выплаты и медицинское обслуживание
Держатели Duldung имеют право на получение медицинской помощи в рамках закона о пособиях для лиц, ищущих убежища (Asylbewerberleistungsgesetz). После 36 месяцев непрерывного пребывания они получают право на социальную помощь по нормам Социального кодекса Германии, если не будет доказано, что затягивали свой отъезд умышленно.
Территориальные ограничения
Лица со статусом Duldung подлежат территориальным ограничениям (Residenzpflicht). Как правило, они обязаны проживать в пределах конкретной федеральной земли или даже в определенном районе. Однако после трех месяцев легального пребывания это ограничение автоматически снимается, если не принято иного решения. При отсутствии средств к существованию применяется также обязанность проживания по определенному адресу (Wohnsitzauflage).
Различия Abschiebungsverbot и Duldung
Принципиально важно отличать запрет на депортацию (Abschiebungsverbot), о котором подробно рассказано в разделе §60 AufenthG, от понятия отсрочки депортации (Duldung). Эти два статуса иногда путают, но между ними есть принципиальные различия:
| Запрет на депортацию (§60 AufenthG) | Отсрочка депортации (§60a AufenthG) | |
|---|---|---|
| Основание | Опасности в стране происхождения (политическое преследование, угроза пыток, смертной казни, тяжелая болезнь без лечения) | Временные препятствия к высылке (отсутствие документов, болезнь, беременность, невозможность транспортировки) |
| Правовой статус | Ведет к получению вида на жительство (сроком не менее одного года) | Не дает легального статуса проживания, лишь констатирует невозможность депортации |
| Обязанность выехать | Отменяется полностью | Сохраняется, но временно не исполняется |
| Кто принимает решение | Федеральное ведомство по миграции и беженцам (BAMF) | Местная миграционная служба (Ausländerbehörde) |
| Срок действия | Бессрочный (пока существуют основания), вид на жительство продлевается | Ограниченный (обычно до 6 месяцев), требует регулярного продления |
Процедура признания запрета на депортацию
Процедура различается в зависимости от типа запрета – постоянный по §60 AufenthG или временный по §60a AufenthG. Важно понимать это различие, поскольку от него зависит, какой орган принимает решение и какой документ в итоге выдается иностранцу.
Запрет на депортацию по §60 AufenthG
Запреты, связанные с опасностями в стране происхождения, рассматриваются BAMF в рамках процедуры предоставления убежища. Ведомство проверяет поэтапно (переходя к следующему шагу, если предыдущий невозможен) право на:
- убежище;
- статус беженца;
- дополнительную защиту;
- национальные запреты на депортацию по §60 AufenthG.
Для признания запрета необходимо представить убедительные доказательства. При медицинских основаниях требуется квалифицированное заключение с указанием диагноза, степени тяжести заболевания и прогноза его ухудшения в случае депортации.
При положительном решении BAMF иностранец получает вид на жительство по Abs.3 §25 AufenthG сроком на один год с возможностью продления.
Внутренние препятствия к высылке по §60a AufenthG
Вопросы временного запрета на депортацию рассматриваются местными миграционными службами (Ausländerbehörde). При наличии оснований выдается Duldung, который подлежит регулярному продлению и аннулируется при исчезновении препятствий для выезда.
Частые вопросы
Резюмируя сказанное, депортация из Германии представляет собой четко регламентированную законом процедуру, применяемую к иностранным гражданам, утратившим право на пребывание в стране. Законодательство устанавливает как основания для высылки, так и исчерпывающий перечень обстоятельств, исключающих депортацию. Важно различать два принципиально разных инструмента: национальный запрет на депортацию (Abschiebungsverbot), ведущий к получению вида на жительство, и временную отсрочку депортации (Duldung), которая лишь приостанавливает высылку.
